HeFrameExchangeManager handles the frame exchange sequences for HE stations. More...
#include "he-frame-exchange-manager.h"
Inheritance diagram for ns3::HeFrameExchangeManager:
Collaboration diagram for ns3::HeFrameExchangeManager:Public Member Functions | |
| HeFrameExchangeManager () | |
| virtual | ~HeFrameExchangeManager () |
| void | CalculateAcknowledgmentTime (WifiAcknowledgment *acknowledgment) const override |
| Calculate the time required to acknowledge a frame according to the given acknowledgment method. More... | |
| uint16_t | GetSupportedBaBufferSize (void) const override |
| Get the maximum supported buffer size for a Block Ack agreement. More... | |
| void | SetMultiUserScheduler (const Ptr< MultiUserScheduler > muScheduler) |
| Set the Multi-user Scheduler associated with this Frame Exchange Manager. More... | |
| virtual void | SetTargetRssi (CtrlTriggerHeader &trigger) const |
| Set the UL Target RSSI subfield of every User Info fields of the given Trigger Frame to the most recent RSSI observed from the corresponding station. More... | |
| void | SetWifiMac (const Ptr< RegularWifiMac > mac) override |
| Set the MAC layer to use. More... | |
| bool | StartFrameExchange (Ptr< QosTxop > edca, Time availableTime, bool initialFrame) override |
| Start a frame exchange (including protection frames and acknowledgment frames as needed) that fits within the given availableTime (if different than Time::Min()). More... | |
Public Member Functions inherited from ns3::VhtFrameExchangeManager | |
| VhtFrameExchangeManager () | |
| virtual | ~VhtFrameExchangeManager () |
Public Member Functions inherited from ns3::HtFrameExchangeManager | |
| HtFrameExchangeManager () | |
| virtual | ~HtFrameExchangeManager () |
| void | CalculateAcknowledgmentTime (WifiAcknowledgment *acknowledgment) const override |
| Calculate the time required to acknowledge a frame according to the given acknowledgment method. More... | |
| void | CreateBlockAckAgreement (const MgtAddBaResponseHeader *respHdr, Mac48Address originator, uint16_t startingSeq) |
| void | DestroyBlockAckAgreement (Mac48Address originator, uint8_t tid) |
| Destroy a Block Ack agreement. More... | |
| bool | GetBaAgreementEstablished (Mac48Address originator, uint8_t tid) const |
| Return true if a Block Ack agreement has been established with the given originator for the given TID. More... | |
| BlockAckType | GetBlockAckType (Mac48Address originator, uint8_t tid) const |
| Get the type of BlockAck frames sent to the given originator. More... | |
| Ptr< MpduAggregator > | GetMpduAggregator (void) const |
| Returns the aggregator used to construct A-MPDU subframes. More... | |
| Ptr< MsduAggregator > | GetMsduAggregator (void) const |
| Returns the aggregator used to construct A-MSDU subframes. More... | |
| virtual bool | IsWithinAmpduSizeLimit (uint32_t ampduSize, Mac48Address receiver, uint8_t tid, WifiModulationClass modulation) const |
| Check whether an A-MPDU of the given size meets the constraint on the maximum size for A-MPDUs sent to the given receiver, belonging to the given TID and transmitted using the given modulation class. More... | |
| bool | IsWithinLimitsIfAddMpdu (Ptr< const WifiMacQueueItem > mpdu, const WifiTxParameters &txParams, Time ppduDurationLimit) const override |
| Check if the PSDU obtained by aggregating the given MPDU to the PSDU specified by the given TX parameters meets the constraints on the maximum A-MPDU size and its transmission time does not exceed the given PPDU duration limit (if different than Time::Min()). More... | |
| virtual bool | IsWithinLimitsIfAggregateMsdu (Ptr< const WifiMacQueueItem > msdu, const WifiTxParameters &txParams, Time ppduDurationLimit) const |
| Check if the PSDU obtained by aggregating the given MSDU to the PSDU specified by the given TX parameters meets the constraints on the maximum A-MSDU size and its transmission time does not exceed the given PPDU duration limit (if different than Time::Min()). More... | |
| void | SendAddBaResponse (const MgtAddBaRequestHeader *reqHdr, Mac48Address originator) |
| This method can be called to accept a received ADDBA Request. More... | |
| void | SetWifiMac (const Ptr< RegularWifiMac > mac) override |
| Set the MAC layer to use. More... | |
| bool | StartFrameExchange (Ptr< QosTxop > edca, Time availableTime, bool initialFrame) override |
| Start a frame exchange (including protection frames and acknowledgment frames as needed) that fits within the given availableTime (if different than Time::Min()). More... | |
| virtual bool | TryAggregateMsdu (Ptr< const WifiMacQueueItem > msdu, WifiTxParameters &txParams, Time availableTime) const |
| Check if aggregating an MSDU to the current MPDU (as specified by the given TX parameters) does not violate the size and time constraints, while taking into account the possibly updated protection and acknowledgment methods. More... | |
Public Member Functions inherited from ns3::QosFrameExchangeManager | |
| QosFrameExchangeManager () | |
| virtual | ~QosFrameExchangeManager () |
| virtual bool | IsWithinSizeAndTimeLimits (uint32_t ppduPayloadSize, Mac48Address receiver, const WifiTxParameters &txParams, Time ppduDurationLimit) const |
| Check whether the transmission time of the frame being built (as described by the given TX parameters) does not exceed the given PPDU duration limit if the size of the PSDU addressed to the given receiver becomes ppduPayloadSize. More... | |
| bool | StartTransmission (Ptr< Txop > edca) override |
| Request the FrameExchangeManager to start a frame exchange sequence. More... | |
| bool | TryAddMpdu (Ptr< const WifiMacQueueItem > mpdu, WifiTxParameters &txParams, Time availableTime) const |
| Recompute the protection and acknowledgment methods to use if the given MPDU is added to the frame being built (as described by the given TX parameters) and check whether the duration of the frame exchange sequence (including protection and acknowledgment) does not exceed the given available time. More... | |
Public Member Functions inherited from ns3::FrameExchangeManager | |
| FrameExchangeManager () | |
| virtual | ~FrameExchangeManager () |
| virtual void | CalculateProtectionTime (WifiProtection *protection) const |
| Calculate the time required to protect a frame according to the given protection method. More... | |
| Ptr< WifiAckManager > | GetAckManager (void) const |
| Get the Acknowledgment Manager used by this node. More... | |
| Ptr< WifiProtectionManager > | GetProtectionManager (void) const |
| Get the Protection Manager used by this node. More... | |
| const WifiTxTimer & | GetWifiTxTimer (void) const |
| Get a const reference to the WifiTxTimer object. More... | |
| bool | IsPromisc (void) const |
| Check if the device is operating in promiscuous mode. More... | |
| void | NotifyOffNow (void) |
| This method is typically invoked by the PhyMacLowListener to notify the MAC layer that the device has been put into off mode. More... | |
| void | NotifySleepNow (void) |
| This method is typically invoked by the PhyMacLowListener to notify the MAC layer that the device has been put into sleep mode. More... | |
| void | NotifySwitchingStartNow (Time duration) |
| void | Receive (Ptr< WifiPsdu > psdu, RxSignalInfo rxSignalInfo, WifiTxVector txVector, std::vector< bool > perMpduStatus) |
| This method is intended to be called by the PHY layer every time an MPDU is received and also when the reception of an A-MPDU is completed. More... | |
| virtual void | ResetPhy (void) |
| Remove WifiPhy associated with this MacLow. More... | |
| void | SetAckedMpduCallback (AckedMpdu callback) |
| Set the callback to invoke when an MPDU is successfully acked. More... | |
| virtual void | SetAckManager (Ptr< WifiAckManager > ackManager) |
| Set the Acknowledgment Manager to use. More... | |
| virtual void | SetAddress (Mac48Address address) |
| Set the MAC address. More... | |
| virtual void | SetBssid (Mac48Address bssid) |
| Set the Basic Service Set Identification. More... | |
| virtual void | SetChannelAccessManager (const Ptr< ChannelAccessManager > channelAccessManager) |
| Set the channel access manager to use. More... | |
| virtual void | SetDroppedMpduCallback (DroppedMpdu callback) |
| Set the callback to invoke when an MPDU is dropped. More... | |
| virtual void | SetMacRxMiddle (const Ptr< MacRxMiddle > rxMiddle) |
| Set the MAC RX Middle to use. More... | |
| virtual void | SetMacTxMiddle (const Ptr< MacTxMiddle > txMiddle) |
| Set the MAC TX Middle to use. More... | |
| void | SetPromisc (void) |
| Enable promiscuous mode. More... | |
| virtual void | SetProtectionManager (Ptr< WifiProtectionManager > protectionManager) |
| Set the Protection Manager to use. More... | |
| virtual void | SetWifiPhy (const Ptr< WifiPhy > phy) |
| Set the PHY layer to use. More... | |
Public Member Functions inherited from ns3::Object | |
| Object () | |
| Constructor. More... | |
| virtual | ~Object () |
| Destructor. More... | |
| void | AggregateObject (Ptr< Object > other) |
| Aggregate two Objects together. More... | |
| void | Dispose (void) |
| Dispose of this Object. More... | |
| AggregateIterator | GetAggregateIterator (void) const |
| Get an iterator to the Objects aggregated to this one. More... | |
| virtual TypeId | GetInstanceTypeId (void) const |
| Get the most derived TypeId for this Object. More... | |
| template<> | |
| Ptr< Object > | GetObject () const |
| Specialization of () for objects of type ns3::Object. More... | |
| template<typename T > | |
| Ptr< T > | GetObject (TypeId tid) const |
| Get a pointer to the requested aggregated Object by TypeId. More... | |
| template<> | |
| Ptr< Object > | GetObject (TypeId tid) const |
| Specialization of (TypeId tid) for objects of type ns3::Object. More... | |
| template<typename T > | |
| Ptr< T > | GetObject (void) const |
| Get a pointer to the requested aggregated Object. More... | |
| void | Initialize (void) |
| Invoke DoInitialize on all Objects aggregated to this one. More... | |
| bool | IsInitialized (void) const |
| Check if the object has been initialized. More... | |
Public Member Functions inherited from ns3::SimpleRefCount< Object, ObjectBase, ObjectDeleter > | |
| SimpleRefCount () | |
| Default constructor. More... | |
| SimpleRefCount (const SimpleRefCount &o) | |
| Copy constructor. More... | |
| uint32_t | GetReferenceCount (void) const |
| Get the reference count of the object. More... | |
| SimpleRefCount & | operator= (const SimpleRefCount &o) |
| Assignment operator. More... | |
| void | Ref (void) const |
| Increment the reference count. More... | |
| void | Unref (void) const |
| Decrement the reference count. More... | |
Public Member Functions inherited from ns3::ObjectBase | |
| virtual | ~ObjectBase () |
| Virtual destructor. More... | |
| void | GetAttribute (std::string name, AttributeValue &value) const |
| Get the value of an attribute, raising fatal errors if unsuccessful. More... | |
| bool | GetAttributeFailSafe (std::string name, AttributeValue &value) const |
| Get the value of an attribute without raising erros. More... | |
| void | SetAttribute (std::string name, const AttributeValue &value) |
| Set a single attribute, raising fatal errors if unsuccessful. More... | |
| bool | SetAttributeFailSafe (std::string name, const AttributeValue &value) |
| Set a single attribute without raising errors. More... | |
| bool | TraceConnect (std::string name, std::string context, const CallbackBase &cb) |
| Connect a TraceSource to a Callback with a context. More... | |
| bool | TraceConnectWithoutContext (std::string name, const CallbackBase &cb) |
| Connect a TraceSource to a Callback without a context. More... | |
| bool | TraceDisconnect (std::string name, std::string context, const CallbackBase &cb) |
| Disconnect from a TraceSource a Callback previously connected with a context. More... | |
| bool | TraceDisconnectWithoutContext (std::string name, const CallbackBase &cb) |
| Disconnect from a TraceSource a Callback previously connected without a context. More... | |
Static Public Member Functions | |
| static Ptr< WifiPsdu > | GetPsduTo (Mac48Address to, const WifiPsduMap &psduMap) |
| Get the PSDU in the given PSDU map that is addressed to the given MAC address, if any, or a null pointer, otherwise. More... | |
| static TypeId | GetTypeId (void) |
| Get the type ID. More... | |
Static Public Member Functions inherited from ns3::VhtFrameExchangeManager | |
| static TypeId | GetTypeId (void) |
| Get the type ID. More... | |
Static Public Member Functions inherited from ns3::HtFrameExchangeManager | |
| static TypeId | GetTypeId (void) |
| Get the type ID. More... | |
Static Public Member Functions inherited from ns3::QosFrameExchangeManager | |
| static TypeId | GetTypeId (void) |
| Get the type ID. More... | |
Static Public Member Functions inherited from ns3::FrameExchangeManager | |
| static TypeId | GetTypeId (void) |
| Get the type ID. More... | |
Static Public Member Functions inherited from ns3::Object | |
| static TypeId | GetTypeId (void) |
| Register this type. More... | |
Static Public Member Functions inherited from ns3::ObjectBase | |
| static TypeId | GetTypeId (void) |
| Get the type ID. More... | |
Protected Member Functions | |
| virtual void | BlockAckAfterTbPpduTimeout (Ptr< WifiPsdu > psdu, const WifiTxVector &txVector) |
| Take the necessary actions after that a Block Ack is missing after a TB PPDU solicited through a Trigger Frame. More... | |
| virtual void | BlockAcksInTbPpduTimeout (WifiPsduMap *psduMap, const std::set< Mac48Address > *staMissedBlockAckFrom, std::size_t nSolicitedStations) |
| Take the necessary actions after that some BlockAck frames are missing in response to a DL MU PPDU. More... | |
| void | DoDispose () override |
| Destructor implementation. More... | |
| void | EndReceiveAmpdu (Ptr< const WifiPsdu > psdu, const RxSignalInfo &rxSignalInfo, const WifiTxVector &txVector, const std::vector< bool > &perMpduStatus) override |
| This method is called when the reception of an A-MPDU including multiple MPDUs is completed. More... | |
| void | ForwardPsduMapDown (WifiConstPsduMap psduMap, WifiTxVector &txVector) |
| Forward a map of PSDUs down to the PHY layer. More... | |
| WifiTxVector | GetHeTbTxVector (CtrlTriggerHeader trigger, Mac48Address triggerSender) const |
| Return a TXVECTOR for the UL frame that the station will send in response to the given Trigger frame, configured with the BSS color and transmit power level to use for the consequent HE TB PPDU. More... | |
| Time | GetTxDuration (uint32_t ppduPayloadSize, Mac48Address receiver, const WifiTxParameters &txParams) const override |
| Get the updated TX duration of the frame associated with the given TX parameters if the size of the PSDU addressed to the given receiver becomes ppduPayloadSize. More... | |
| Ptr< WifiMacQueueItem > | PrepareMuBar (const WifiTxVector &responseTxVector, std::map< uint16_t, CtrlBAckRequestHeader > recipients) const |
| Build a MU-BAR Trigger Frame starting from the TXVECTOR used to respond to the MU-BAR (in case of multiple responders, their TXVECTORs need to be "merged" into a single TXVECTOR) and from the BlockAckReq headers for every recipient. More... | |
| void | ReceiveMpdu (Ptr< WifiMacQueueItem > mpdu, RxSignalInfo rxSignalInfo, const WifiTxVector &txVector, bool inAmpdu) override |
| This method handles the reception of an MPDU (possibly included in an A-MPDU) More... | |
| bool | SendMpduFromBaManager (Ptr< QosTxop > edca, Time availableTime, bool initialFrame) override |
| If the Block Ack Manager associated with the given EDCA has a BlockAckReq frame to transmit (the duration of which plus the response fits within the given available time, if the latter is not Time::Min() and this is not the initial frame of a TXOP), transmit the frame and return true. More... | |
| void | SendMultiStaBlockAck (const WifiTxParameters &txParams) |
| Send a Multi-STA Block Ack frame after the reception of some TB PPDUs. More... | |
| void | SendPsduMapWithProtection (WifiPsduMap psduMap, WifiTxParameters &txParams) |
| Send a map of PSDUs as a DL MU PPDU. More... | |
| void | SendQosNullFramesInTbPpdu (const CtrlTriggerHeader &trigger, const WifiMacHeader &hdr) |
| Send QoS Null frames in response to a Basic or BSRP Trigger Frame. More... | |
| virtual void | TbPpduTimeout (WifiPsduMap *psduMap, const std::set< Mac48Address > *staMissedTbPpduFrom, std::size_t nSolicitedStations) |
| Take the necessary actions after that some TB PPDUs are missing in response to Trigger Frame. More... | |
Protected Member Functions inherited from ns3::VhtFrameExchangeManager | |
| Ptr< WifiPsdu > | GetWifiPsdu (Ptr< WifiMacQueueItem > mpdu, const WifiTxVector &txVector) const override |
| Get a PSDU containing the given MPDU. More... | |
Protected Member Functions inherited from ns3::HtFrameExchangeManager | |
| virtual void | BlockAckTimeout (Ptr< WifiPsdu > psdu, const WifiTxVector &txVector) |
| Called when the BlockAck timeout expires. More... | |
| void | CtsTimeout (Ptr< WifiMacQueueItem > rts, const WifiTxVector &txVector) override |
| Called when the CTS timeout expires. More... | |
| void | DequeueMpdu (Ptr< WifiMacQueueItem > mpdu) override |
| Dequeue the given MPDU from the queue in which it is stored. More... | |
| void | DequeuePsdu (Ptr< const WifiPsdu > psdu) |
| Dequeue the MPDUs of the given PSDU from the queue in which they are stored. More... | |
| void | DoDispose () override |
| Destructor implementation. More... | |
| void | EndReceiveAmpdu (Ptr< const WifiPsdu > psdu, const RxSignalInfo &rxSignalInfo, const WifiTxVector &txVector, const std::vector< bool > &perMpduStatus) override |
| This method is called when the reception of an A-MPDU including multiple MPDUs is completed. More... | |
| void | ForwardMpduDown (Ptr< WifiMacQueueItem > mpdu, WifiTxVector &txVector) override |
| Forward an MPDU down to the PHY layer. More... | |
| virtual void | ForwardPsduDown (Ptr< const WifiPsdu > psdu, WifiTxVector &txVector) |
| Forward a PSDU down to the PHY layer. More... | |
| Ptr< BlockAckManager > | GetBaManager (uint8_t tid) const |
| Get the Block Ack Manager handling the given TID. More... | |
| virtual Time | GetPsduDurationId (Time txDuration, const WifiTxParameters &txParams) const |
| Compute how to set the Duration/ID field of PSDUs that do not include fragments. More... | |
| virtual void | MissedBlockAck (Ptr< WifiPsdu > psdu, const WifiTxVector &txVector, bool &resetCw) |
| Take necessary actions when a BlockAck is missed, such as scheduling a BlockAckReq frame or the retransmission of the unacknowledged frames. More... | |
| virtual bool | NeedSetupBlockAck (Mac48Address recipient, uint8_t tid) |
| A Block Ack agreement needs to be established with the given recipient for the given TID if it does not already exist (or exists and is in state RESET) and: More... | |
| void | NotifyPacketDiscarded (Ptr< const WifiMacQueueItem > mpdu) override |
| Pass the given MPDU, discarded because of the max retry limit was reached, to the MPDU dropped callback. More... | |
| void | NotifyReceivedNormalAck (Ptr< WifiMacQueueItem > mpdu) override |
| Notify other components that an MPDU was acknowledged. More... | |
| virtual void | NotifyTxToEdca (Ptr< const WifiPsdu > psdu) const |
| Notify the transmission of the given PSDU to the EDCAF associated with the AC the PSDU belongs to. More... | |
| void | ReceiveMpdu (Ptr< WifiMacQueueItem > mpdu, RxSignalInfo rxSignalInfo, const WifiTxVector &txVector, bool inAmpdu) override |
| This method handles the reception of an MPDU (possibly included in an A-MPDU) More... | |
| void | RetransmitMpduAfterMissedAck (Ptr< WifiMacQueueItem > mpdu) const override |
| Retransmit an MPDU that was not acknowledged. More... | |
| void | RetransmitMpduAfterMissedCts (Ptr< WifiMacQueueItem > mpdu) const override |
| Retransmit an MPDU that was not sent because a CTS was not received. More... | |
| void | SendAddBaRequest (Mac48Address recipient, uint8_t tid, uint16_t startingSeq, uint16_t timeout, bool immediateBAck) |
| Sends an ADDBA Request to establish a block ack agreement with STA addressed by recipient for TID tid. More... | |
| void | SendBlockAck (const RecipientBlockAckAgreement &agreement, Time durationId, WifiTxVector &blockAckTxVector, double rxSnr) |
| Create a BlockAck frame with header equal to blockAck and start its transmission. More... | |
| virtual bool | SendDataFrame (Ptr< const WifiMacQueueItem > peekedItem, Time availableTime, bool initialFrame) |
| Given a non-broadcast QoS data frame, prepare the PSDU to transmit by attempting A-MSDU and A-MPDU aggregation (if enabled), while making sure that the frame exchange (possibly including protection and acknowledgment) is completed within the given available time. More... | |
| void | SendDelbaFrame (Mac48Address addr, uint8_t tid, bool byOriginator) |
| Sends DELBA frame to cancel a block ack agreement with STA addressed by addr for TID tid. More... | |
| void | SendPsduWithProtection (Ptr< WifiPsdu > psdu, WifiTxParameters &txParams) |
| Send a PSDU (A-MPDU or BlockAckReq frame) requesting a BlockAck frame or a BlockAckReq frame followed by a BlockAck frame for the acknowledgment. More... | |
| void | TransmissionSucceeded (void) override |
| Take necessary actions upon a transmission success. More... | |
Protected Member Functions inherited from ns3::QosFrameExchangeManager | |
| void | DoDispose () override |
| Destructor implementation. More... | |
| Time | GetCtsToSelfDurationId (const WifiTxVector &ctsTxVector, Time txDuration, Time response) const override |
| Compute how to set the Duration/ID field of a CTS-to-self frame to send to protect a frame transmitted with the given TX vector. More... | |
| Time | GetFrameDurationId (const WifiMacHeader &header, uint32_t size, const WifiTxParameters &txParams, Ptr< Packet > fragmentedPacket) const override |
| Compute how to set the Duration/ID field of a frame being transmitted with the given TX parameters. More... | |
| Time | GetRtsDurationId (const WifiTxVector &rtsTxVector, Time txDuration, Time response) const override |
| Compute how to set the Duration/ID field of an RTS frame to send to protect a frame transmitted with the given TX vector. More... | |
| void | PifsRecovery (void) |
| Perform a PIFS recovery as a response to transmission failure within a TXOP. More... | |
| void | PreProcessFrame (Ptr< const WifiPsdu > psdu, const WifiTxVector &txVector) override |
| Perform actions that are possibly needed when receiving any frame, independently of whether the frame is addressed to this station (e.g., setting the NAV or the TXOP holder). More... | |
| void | ReceiveMpdu (Ptr< WifiMacQueueItem > mpdu, RxSignalInfo rxSignalInfo, const WifiTxVector &txVector, bool inAmpdu) override |
| This method handles the reception of an MPDU (possibly included in an A-MPDU) More... | |
| virtual bool | SendCfEndIfNeeded (void) |
| Send a CF-End frame to indicate the completion of the TXOP, provided that the remaining duration is long enough to transmit this frame. More... | |
| virtual void | SetTxopHolder (Ptr< const WifiPsdu > psdu, const WifiTxVector &txVector) |
| Set the TXOP holder, if needed, based on the received frame. More... | |
| virtual bool | StartTransmission (Ptr< QosTxop > edca, Time txopDuration) |
| Request the FrameExchangeManager to start a frame exchange sequence. More... | |
| void | TransmissionFailed (void) override |
| Take necessary actions upon a transmission failure. More... | |
| void | TransmissionSucceeded (void) override |
| Take necessary actions upon a transmission success. More... | |
Protected Member Functions inherited from ns3::FrameExchangeManager | |
| void | DoSendCtsAfterRts (const WifiMacHeader &rtsHdr, WifiTxVector &ctsTxVector, double rtsSnr) |
| Send CTS after receiving RTS. More... | |
| Ptr< WifiMacQueueItem > | GetFirstFragmentIfNeeded (Ptr< WifiMacQueueItem > mpdu) |
| Fragment the given MPDU if needed. More... | |
| Ptr< WifiMacQueueItem > | GetNextFragment (void) |
| Get the next fragment of the current MSDU. More... | |
| virtual void | NavResetTimeout (void) |
| Reset the NAV upon expiration of the NAV reset timer. More... | |
| void | NormalAckTimeout (Ptr< WifiMacQueueItem > mpdu, const WifiTxVector &txVector) |
| Called when the Ack timeout expires. More... | |
| virtual void | ReceivedNormalAck (Ptr< WifiMacQueueItem > mpdu, const WifiTxVector &txVector, const WifiTxVector &ackTxVector, const RxSignalInfo &rxInfo, double snr) |
| Perform the actions needed when a Normal Ack is received. More... | |
| void | SendCtsAfterRts (const WifiMacHeader &rtsHdr, WifiMode rtsTxMode, double rtsSnr) |
| Send CTS after receiving RTS. More... | |
| void | SendCtsToSelf (const WifiTxParameters &txParams) |
| Send CTS for a CTS-to-self mechanism. More... | |
| void | SendMpduWithProtection (Ptr< WifiMacQueueItem > mpdu, WifiTxParameters &txParams) |
| Send an MPDU with the given TX parameters (with the specified protection). More... | |
| void | SendNormalAck (const WifiMacHeader &hdr, const WifiTxVector &dataTxVector, double dataSnr) |
| Send Normal Ack. More... | |
| void | SendRts (const WifiTxParameters &txParams) |
| Send RTS to begin RTS-CTS-Data-Ack transaction. More... | |
| virtual void | UpdateNav (Ptr< const WifiPsdu > psdu, const WifiTxVector &txVector) |
| Update the NAV, if needed, based on the Duration/ID of the given psdu. More... | |
| void | UpdateTxDuration (Mac48Address receiver, WifiTxParameters &txParams) const |
| Update the TX duration field of the given TX parameters after that the PSDU addressed to the given receiver has changed. More... | |
Protected Member Functions inherited from ns3::Object | |
| Object (const Object &o) | |
| Copy an Object. More... | |
| virtual void | DoInitialize (void) |
| Initialize() implementation. More... | |
| virtual void | NotifyNewAggregate (void) |
| Notify all Objects aggregated to this one of a new Object being aggregated. More... | |
Protected Member Functions inherited from ns3::ObjectBase | |
| void | ConstructSelf (const AttributeConstructionList &attributes) |
| Complete construction of ObjectBase; invoked by derived classes. More... | |
| virtual void | NotifyConstructionCompleted (void) |
| Notifier called once the ObjectBase is fully constructed. More... | |
Protected Attributes | |
| Ptr< ApWifiMac > | m_apMac |
| MAC pointer (null if not an AP) More... | |
| Ptr< StaWifiMac > | m_staMac |
| MAC pointer (null if not a STA) More... | |
Protected Attributes inherited from ns3::HtFrameExchangeManager | |
| std::map< AgreementKey, RecipientBlockAckAgreement > | m_agreements |
| agreements More... | |
| Ptr< MpduAggregator > | m_mpduAggregator |
| A-MPDU aggregator. More... | |
| Ptr< MsduAggregator > | m_msduAggregator |
| A-MSDU aggregator. More... | |
Protected Attributes inherited from ns3::QosFrameExchangeManager | |
| Ptr< QosTxop > | m_edca |
| the EDCAF that gained channel access More... | |
| Mac48Address | m_txopHolder |
| MAC address of the TXOP holder. More... | |
Protected Attributes inherited from ns3::FrameExchangeManager | |
| AckedMpdu | m_ackedMpduCallback |
| the acknowledged MPDU callback More... | |
| Mac48Address | m_bssid |
| BSSID address (Mac48Address) More... | |
| Ptr< ChannelAccessManager > | m_channelAccessManager |
| the channel access manager More... | |
| Ptr< Txop > | m_dcf |
| the DCF/EDCAF that gained channel access More... | |
| DroppedMpdu | m_droppedMpduCallback |
| the dropped MPDU callback More... | |
| Ptr< RegularWifiMac > | m_mac |
| the MAC layer on this station More... | |
| Time | m_navEnd |
| NAV expiration time. More... | |
| EventId | m_navResetEvent |
| the event to reset the NAV after an RTS More... | |
| Ptr< WifiPhy > | m_phy |
| the PHY layer on this station More... | |
| bool | m_promisc |
| Flag if the device is operating in promiscuous mode. More... | |
| Ptr< MacRxMiddle > | m_rxMiddle |
| the MAC RX Middle on this station More... | |
| Mac48Address | m_self |
| the MAC address of this device More... | |
| Ptr< MacTxMiddle > | m_txMiddle |
| the MAC TX Middle on this station More... | |
| WifiTxTimer | m_txTimer |
| the timer set upon frame transmission More... | |
Private Member Functions | |
| void | ReceiveBasicTrigger (const CtrlTriggerHeader &trigger, const WifiMacHeader &hdr) |
| Take the necessary actions when receiveing a Basic Trigger Frame. More... | |
| void | SendPsduMap (void) |
| Send the current PSDU map as a DL MU PPDU. More... | |
Private Attributes | |
| EventId | m_multiStaBaEvent |
| Sending a Multi-STA BlockAck event. More... | |
| Ptr< MultiUserScheduler > | m_muScheduler |
| Multi-user Scheduler (HE APs only) More... | |
| MuSnrTag | m_muSnrTag |
| Tag to attach to Multi-STA BlockAck frames. More... | |
| WifiPsduMap | m_psduMap |
| the A-MPDU being transmitted More... | |
| std::set< Mac48Address > | m_staExpectTbPpduFrom |
| set of stations expected to send a TB PPDU More... | |
| Ptr< WifiMacQueueItem > | m_triggerFrame |
| Trigger Frame being sent. More... | |
| bool | m_triggerFrameInAmpdu |
| True if the received A-MPDU contains an MU-BAR. More... | |
| WifiTxParameters | m_txParams |
| the TX parameters for the current PPDU More... | |
Additional Inherited Members | |
Public Types inherited from ns3::FrameExchangeManager | |
| typedef Callback< void, Ptr< const WifiMacQueueItem > > | AckedMpdu |
| typedef for a callback to invoke when an MPDU is successfully acknowledged. More... | |
| typedef Callback< void, WifiMacDropReason, Ptr< const WifiMacQueueItem > > | DroppedMpdu |
| typedef for a callback to invoke when an MPDU is dropped. More... | |
Protected Types inherited from ns3::HtFrameExchangeManager | |
| typedef std::pair< Mac48Address, uint8_t > | AgreementKey |
| agreement key typedef (MAC address and TID) More... | |
Related Functions inherited from ns3::ObjectBase | |
| static TypeId | GetObjectIid (void) |
| Ensure the TypeId for ObjectBase gets fully configured to anchor the inheritance tree properly. More... | |
HeFrameExchangeManager handles the frame exchange sequences for HE stations.
Introspection did not find any typical Config paths.
No Attributes are defined for this type.
No TraceSources are defined for this type.
Size of this type is 1072 bytes (on a 64-bit architecture).
Definition at line 51 of file he-frame-exchange-manager.h.
| ns3::HeFrameExchangeManager::HeFrameExchangeManager | ( | ) |
Definition at line 54 of file he-frame-exchange-manager.cc.
References NS_LOG_FUNCTION.
|
virtual |
Definition at line 60 of file he-frame-exchange-manager.cc.
References NS_LOG_FUNCTION_NOARGS.
|
protectedvirtual |
Take the necessary actions after that a Block Ack is missing after a TB PPDU solicited through a Trigger Frame.
| psdu | the PSDU in the TB PPDU |
| txVector | the TXVECTOR used to transmit the TB PPDU |
Definition at line 940 of file he-frame-exchange-manager.cc.
References ns3::WifiPsdu::begin(), and NS_LOG_FUNCTION.
Here is the call graph for this function:
|
protectedvirtual |
Take the necessary actions after that some BlockAck frames are missing in response to a DL MU PPDU.
This method must not be called if all the expected BlockAck frames were received.
| psduMap | a pointer to PSDU map transmitted in a DL MU PPDU |
| staMissedBlockAckFrom | set of stations we missed a BlockAck frame from |
| nSolicitedStations | the number of stations solicited to send a TB PPDU |
Definition at line 872 of file he-frame-exchange-manager.cc.
References NS_ASSERT, and NS_LOG_FUNCTION.
Referenced by SendPsduMap().
Here is the caller graph for this function:
|
overridevirtual |
Calculate the time required to acknowledge a frame according to the given acknowledgment method.
The acknowledgment time is stored in the acknowledgment object itself.
| acknowledgment | the acknowledgment method |
Reimplemented from ns3::FrameExchangeManager.
Definition at line 659 of file he-frame-exchange-manager.cc.
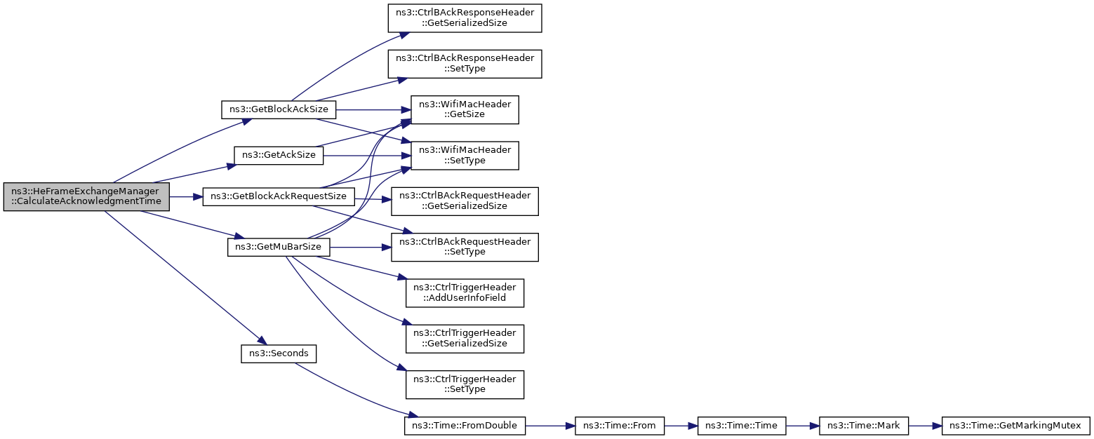
References ns3::WifiAcknowledgment::acknowledgmentTime, ns3::WifiDlMuTfMuBar::barTypes, ns3::WifiUlMuMultiStaBa::baType, ns3::GetAckSize(), ns3::GetBlockAckRequestSize(), ns3::GetBlockAckSize(), ns3::GetMuBarSize(), ns3::WifiAcknowledgment::method, ns3::WifiDlMuTfMuBar::muBarTxVector, ns3::WifiUlMuMultiStaBa::multiStaBaTxVector, NS_ABORT_IF, NS_ASSERT, NS_LOG_FUNCTION, ns3::Seconds(), ns3::WifiDlMuBarBaSequence::stationsReplyingWithBlockAck, ns3::WifiDlMuTfMuBar::stationsReplyingWithBlockAck, ns3::WifiDlMuAggregateTf::stationsReplyingWithBlockAck, ns3::WifiDlMuBarBaSequence::stationsReplyingWithNormalAck, ns3::WifiDlMuBarBaSequence::stationsSendBlockAckReqTo, ns3::WifiDlMuTfMuBar::ulLength, and ns3::WifiDlMuAggregateTf::ulLength.
Referenced by SendPsduMapWithProtection().
Here is the call graph for this function:
Here is the caller graph for this function:
|
overrideprotectedvirtual |
Destructor implementation.
This method is called by Dispose() or by the Object's destructor, whichever comes first.
Subclasses are expected to implement their real destruction code in an overridden version of this method and chain up to their parent's implementation once they are done. i.e, for simplicity, the destructor of every subclass should be empty and its content should be moved to the associated DoDispose() method.
It is safe to call GetObject() from within this method.
Reimplemented from ns3::FrameExchangeManager.
Definition at line 85 of file he-frame-exchange-manager.cc.
References ns3::EventId::Cancel(), ns3::WifiTxParameters::Clear(), ns3::HtFrameExchangeManager::DoDispose(), m_apMac, m_multiStaBaEvent, m_muScheduler, m_psduMap, m_staMac, m_txParams, and NS_LOG_FUNCTION.
Here is the call graph for this function:
|
overrideprotectedvirtual |
This method is called when the reception of an A-MPDU including multiple MPDUs is completed.
| psdu | the received PSDU |
| rxSignalInfo | the info on the received signal ( |
| txVector | TxVector of the received PSDU |
| perMpduStatus | per MPDU reception status |
Reimplemented from ns3::FrameExchangeManager.
Definition at line 1594 of file he-frame-exchange-manager.cc.
References ns3::WifiUlMuMultiStaBa::baType, ns3::WifiPsdu::begin(), ns3::WifiPsdu::end(), ns3::WifiPsdu::GetAddr2(), ns3::WifiTxVector::GetHeMuUserInfoMap(), ns3::WifiPsdu::GetTids(), ns3::WifiTxVector::IsUlMu(), ns3::BlockAckType::m_bitmapLen, NS_ASSERT, NS_LOG_DEBUG, NS_LOG_WARN, ns3::RxSignalInfo::snr, and ns3::WifiUlMuMultiStaBa::stationsReceivingMultiStaBa.
Here is the call graph for this function:
|
protected |
Forward a map of PSDUs down to the PHY layer.
| psduMap | the map of PSDUs to transmit |
| txVector | the TXVECTOR used to transmit the MU PPDU |
Definition at line 584 of file he-frame-exchange-manager.cc.
References NS_LOG_DEBUG, NS_LOG_FUNCTION, and ns3::WifiTxVector::SetAggregation().
Here is the call graph for this function:
|
protected |
Return a TXVECTOR for the UL frame that the station will send in response to the given Trigger frame, configured with the BSS color and transmit power level to use for the consequent HE TB PPDU.
Note that this method should only be called by non-AP stations only.
| trigger | the received Trigger frame |
| triggerSender | the MAC address of the AP sending the Trigger frame |
Get the transmit power to use for an HE TB PPDU considering:
It is assumed that path loss is symmetric (i.e. uplink path loss is equivalent to the measured downlink path loss);
Refer to section 27.3.14.2 (Power pre-correction) of 802.11ax Draft 4.0 for more details.
Definition at line 960 of file he-frame-exchange-manager.cc.
References ns3::CtrlTriggerHeader::end(), ns3::CtrlTriggerHeader::FindUserInfoWithAid(), ns3::CtrlTriggerHeader::GetApTxPower(), ns3::CtrlTriggerHeader::GetHeTbTxVector(), NS_ASSERT, NS_ASSERT_MSG, NS_LOG_LOGIC, NS_LOG_WARN, ns3::WifiTxVector::SetBssColor(), and ns3::WifiTxVector::SetTxPowerLevel().
Here is the call graph for this function:
|
static |
Get the PSDU in the given PSDU map that is addressed to the given MAC address, if any, or a null pointer, otherwise.
| to | the MAC address |
| psduMap | the PSDU map |
Definition at line 245 of file he-frame-exchange-manager.cc.
Referenced by SendPsduMap().
Here is the caller graph for this function:
|
overridevirtual |
Get the maximum supported buffer size for a Block Ack agreement.
This value is typically included in ADDBA Response frames.
Reimplemented from ns3::HtFrameExchangeManager.
Definition at line 66 of file he-frame-exchange-manager.cc.
References ns3::FrameExchangeManager::m_mac, and NS_ASSERT.
|
overrideprotectedvirtual |
Get the updated TX duration of the frame associated with the given TX parameters if the size of the PSDU addressed to the given receiver becomes ppduPayloadSize.
| ppduPayloadSize | the new PSDU size |
| receiver | the MAC address of the receiver of the PSDU |
| txParams | the TX parameters |
Reimplemented from ns3::FrameExchangeManager.
Definition at line 809 of file he-frame-exchange-manager.cc.
References ns3::WifiTxVector::IsDlMu(), ns3::WifiTxVector::IsMu(), ns3::WifiTxVector::IsUlMu(), ns3::WifiTxParameters::m_acknowledgment, ns3::WifiTxParameters::m_txDuration, ns3::WifiTxParameters::m_txVector, max, NS_ASSERT, NS_ASSERT_MSG, and ns3::WifiDlMuAggregateTf::stationsReplyingWithBlockAck.
Here is the call graph for this function:
|
static |
Get the type ID.
Definition at line 44 of file he-frame-exchange-manager.cc.
References ns3::TypeId::SetParent().
Here is the call graph for this function:
|
protected |
Build a MU-BAR Trigger Frame starting from the TXVECTOR used to respond to the MU-BAR (in case of multiple responders, their TXVECTORs need to be "merged" into a single TXVECTOR) and from the BlockAckReq headers for every recipient.
Note that the number of recipients must match the number of users addressed by the given TXVECTOR.
| responseTxVector | the given TXVECTOR |
| recipients | the list of BlockAckReq headers indexed by the station's AID |
Definition at line 609 of file he-frame-exchange-manager.cc.
References ns3::Packet::AddHeader(), ns3::WifiTxVector::GetHeMuUserInfoMap(), ns3::CtrlTriggerHeader::GetNUserInfoFields(), ns3::MU_BAR_TRIGGER, NS_ASSERT, NS_LOG_FUNCTION, ns3::WifiMacHeader::SetAddr1(), ns3::WifiMacHeader::SetAddr2(), ns3::WifiMacHeader::SetDsNotFrom(), ns3::WifiMacHeader::SetDsNotTo(), ns3::WifiMacHeader::SetNoMoreFragments(), ns3::WifiMacHeader::SetNoRetry(), ns3::WifiMacHeader::SetType(), and ns3::WIFI_MAC_CTL_TRIGGER.
Referenced by SendPsduMap().
Here is the call graph for this function:
Here is the caller graph for this function:
|
private |
Take the necessary actions when receiveing a Basic Trigger Frame.
| trigger | the Basic Trigger Frame content |
| hdr | the MAC header of the Basic Trigger Frame |
Definition at line 1127 of file he-frame-exchange-manager.cc.
References ns3::WifiTxParameters::Clear(), ns3::CtrlTriggerHeader::FindUserInfoWithAid(), ns3::WifiMacHeader::GetAddr2(), ns3::QosTxop::GetBaAgreementEstablished(), ns3::QosTxop::GetBaManager(), ns3::CtrlTriggerHeader::GetCsRequired(), ns3::WifiMacHeader::GetDuration(), ns3::QosTxop::GetNextMpdu(), ns3::CtrlTriggerHeader::GetUlLength(), ns3::CtrlTriggerHeader::IsBasic(), ns3::WifiTxParameters::m_txVector, ns3::Now(), NS_ASSERT, NS_LOG_DEBUG, NS_LOG_FUNCTION, ns3::QosTxop::PeekNextMpdu(), ns3::WifiPsdu::SetDuration(), and ns3::wifiAcList.
Here is the call graph for this function:
|
overrideprotectedvirtual |
This method handles the reception of an MPDU (possibly included in an A-MPDU)
| mpdu | the received MPDU |
| rxSignalInfo | the info on the received signal ( |
| txVector | TxVector of the received PSDU |
| inAmpdu | true if the MPDU is part of an A-MPDU |
Reimplemented from ns3::FrameExchangeManager.
Definition at line 1299 of file he-frame-exchange-manager.cc.
References ns3::WifiUlMuMultiStaBa::baType, ns3::CtrlTriggerHeader::end(), ns3::CtrlBAckResponseHeader::FindPerAidTidInfoWithAid(), ns3::CtrlTriggerHeader::FindUserInfoWithAid(), ns3::MuSnrTag::Get(), ns3::SnrTag::Get(), ns3::CtrlBAckResponseHeader::GetAckType(), ns3::WifiMacHeader::GetAddr1(), ns3::WifiMacHeader::GetAddr2(), ns3::WifiMacHeader::GetDuration(), ns3::WifiMacQueueItem::GetHeader(), ns3::WifiTxVector::GetHeMuUserInfoMap(), ns3::WifiMacQueueItem::GetPacket(), ns3::WifiMacHeader::GetQosAckPolicy(), ns3::WifiMacHeader::GetQosTid(), ns3::CtrlBAckRequestHeader::GetStartingSequence(), ns3::CtrlBAckResponseHeader::GetTidInfo(), ns3::CtrlBAckRequestHeader::GetTidInfo(), ns3::WifiMacHeader::HasData(), ns3::WifiMacHeader::IsAck(), ns3::CtrlTriggerHeader::IsBasic(), ns3::WifiMacHeader::IsBlockAck(), ns3::WifiMacHeader::IsBlockAckReq(), ns3::Mac48Address::IsBroadcast(), ns3::CtrlTriggerHeader::IsBsrp(), ns3::WifiMacHeader::IsCtl(), ns3::CtrlTriggerHeader::IsMuBar(), ns3::CtrlBAckResponseHeader::IsMultiSta(), ns3::CtrlBAckRequestHeader::IsMultiTid(), ns3::WifiMacHeader::IsQosData(), ns3::WifiMacHeader::IsTrigger(), ns3::WifiTxVector::IsUlMu(), ns3::BlockAckType::m_bitmapLen, NS_ABORT_IF, NS_ABORT_MSG_IF, NS_ASSERT, NS_LOG_DEBUG, NS_LOG_WARN, ns3::Packet::PeekHeader(), ns3::Packet::PeekPacketTag(), ns3::RxSignalInfo::snr, ns3::WifiUlMuMultiStaBa::stationsReceivingMultiStaBa, and ns3::WifiDlMuBarBaSequence::stationsReplyingWithNormalAck.
Here is the call graph for this function:
|
overrideprotectedvirtual |
If the Block Ack Manager associated with the given EDCA has a BlockAckReq frame to transmit (the duration of which plus the response fits within the given available time, if the latter is not Time::Min() and this is not the initial frame of a TXOP), transmit the frame and return true.
Otherwise, return false.
| edca | the EDCAF which has been granted the opportunity to transmit |
| availableTime | the amount of time allowed for the frame exchange. Equals Time::Min() in case the TXOP limit is null |
| initialFrame | true if the frame being transmitted is the initial frame of the TXOP. This is used to determine whether the TXOP limit can be exceeded |
Reimplemented from ns3::HtFrameExchangeManager.
Definition at line 170 of file he-frame-exchange-manager.cc.
References ns3::Copy(), ns3::QosTxop::GetBaManager(), m_triggerFrame, NS_ASSERT, NS_LOG_DEBUG, NS_LOG_FUNCTION, ns3::HtFrameExchangeManager::SendMpduFromBaManager(), and SendPsduMap().
Here is the call graph for this function:
|
protected |
Send a Multi-STA Block Ack frame after the reception of some TB PPDUs.
| txParams | the TX parameters for the Trigger Frame that solicited the TB PPDUs |
Definition at line 1038 of file he-frame-exchange-manager.cc.
References ns3::Packet::AddHeader(), ns3::Packet::AddPacketTag(), ns3::WifiUlMuMultiStaBa::baType, ns3::GetBlockAckSize(), ns3::WifiPsdu::GetPayload(), ns3::CtrlBAckResponseHeader::GetStartingSequence(), ns3::WifiTxParameters::m_acknowledgment, ns3::BlockAckType::m_bitmapLen, ns3::WifiUlMuMultiStaBa::multiStaBaTxVector, NS_ASSERT, NS_LOG_DEBUG, NS_LOG_FUNCTION, ns3::CtrlBAckResponseHeader::SetAckType(), ns3::WifiMacHeader::SetAddr1(), ns3::WifiMacHeader::SetAddr2(), ns3::CtrlBAckResponseHeader::SetAid11(), ns3::WifiMacHeader::SetDsNotFrom(), ns3::WifiMacHeader::SetDsNotTo(), ns3::WifiPsdu::SetDuration(), ns3::CtrlBAckResponseHeader::SetTidInfo(), ns3::CtrlBAckResponseHeader::SetType(), ns3::WifiMacHeader::SetType(), ns3::WifiUlMuMultiStaBa::stationsReceivingMultiStaBa, and ns3::WIFI_MAC_CTL_BACKRESP.
Here is the call graph for this function:
|
private |
Send the current PSDU map as a DL MU PPDU.
Definition at line 258 of file he-frame-exchange-manager.cc.
References ns3::WifiAcknowledgment::acknowledgmentTime, ns3::WifiPsdu::begin(), BlockAcksInTbPpduTimeout(), ns3::WifiPhy::CalculatePhyPreambleAndHeaderDuration(), ns3::WifiPhy::CalculateTxDuration(), ns3::WifiAcknowledgment::DL_MU_AGGREGATE_TF, ns3::WifiAcknowledgment::DL_MU_BAR_BA_SEQUENCE, ns3::WifiAcknowledgment::DL_MU_TF_MU_BAR, ns3::HtFrameExchangeManager::ForwardMpduDown(), ns3::WifiPsdu::GetAddr1(), ns3::WifiMacQueueItem::GetHeader(), ns3::WifiPsdu::GetNMpdus(), ns3::WifiPhy::GetPhyBand(), ns3::HtFrameExchangeManager::GetPsduDurationId(), GetPsduTo(), ns3::WifiPhy::GetSifs(), ns3::WifiMacQueueItem::GetSize(), ns3::WifiPhy::GetSlot(), ns3::WifiPsdu::GetTids(), ns3::WifiTxTimer::IsRunning(), ns3::WifiTxParameters::m_acknowledgment, m_apMac, ns3::FrameExchangeManager::m_channelAccessManager, ns3::QosFrameExchangeManager::m_edca, ns3::FrameExchangeManager::m_phy, m_psduMap, m_staExpectTbPpduFrom, m_triggerFrame, m_txParams, ns3::FrameExchangeManager::m_txTimer, ns3::WifiDlMuTfMuBar::muBarTxVector, ns3::WifiTxTimer::NOT_RUNNING, NS_ABORT_MSG_IF, NS_ASSERT, NS_LOG_FUNCTION, ns3::QosTxop::PrepareBlockAckRequest(), PrepareMuBar(), ns3::QosTxop::ScheduleBar(), ns3::WifiTxTimer::Set(), ns3::WifiMacHeader::SetDuration(), ns3::WifiTxVector::SetHeMuUserInfo(), ns3::WifiTxVector::SetLength(), ns3::WifiDlMuBarBaSequence::stationsReplyingWithBlockAck, ns3::WifiDlMuTfMuBar::stationsReplyingWithBlockAck, ns3::WifiDlMuAggregateTf::stationsReplyingWithBlockAck, ns3::WifiDlMuBarBaSequence::stationsReplyingWithNormalAck, ns3::WifiDlMuBarBaSequence::stationsSendBlockAckReqTo, timeout, ns3::WifiDlMuTfMuBar::ulLength, ns3::WifiDlMuAggregateTf::ulLength, ns3::WifiTxTimer::WAIT_BLOCK_ACK, ns3::WifiTxTimer::WAIT_BLOCK_ACKS_IN_TB_PPDU, and ns3::WifiTxTimer::WAIT_NORMAL_ACK_AFTER_DL_MU_PPDU.
Referenced by SendMpduFromBaManager(), and SendPsduMapWithProtection().
Here is the call graph for this function:
Here is the caller graph for this function:
|
protected |
Send a map of PSDUs as a DL MU PPDU.
Note that both psduMap and txParams are moved to m_psduMap and m_txParams, respectively, and hence are left in an undefined state.
| psduMap | the map of PSDUs to send |
| txParams | the TX parameters to use to transmit the PSDUs |
Definition at line 197 of file he-frame-exchange-manager.cc.
References CalculateAcknowledgmentTime(), ns3::WifiTxParameters::m_acknowledgment, ns3::WifiTxParameters::m_protection, m_psduMap, m_txParams, ns3::Time::Min(), ns3::WifiProtection::NONE, NS_ABORT_MSG, NS_ASSERT, NS_LOG_FUNCTION, ns3::PeekPointer(), SendPsduMap(), and ns3::WifiAckManager::SetQosAckPolicy().
Referenced by StartFrameExchange().
Here is the call graph for this function:
Here is the caller graph for this function:
|
protected |
Send QoS Null frames in response to a Basic or BSRP Trigger Frame.
The number of QoS Null frames that are actually aggregated depends on the available time as indicated by the Trigger Frame and is at most 8 (one QoS Null frame per TID).
| trigger | the Basic or BSRP Trigger Frame content |
| hdr | the MAC header of the Basic or BSRP Trigger Frame |
Definition at line 1226 of file he-frame-exchange-manager.cc.
References ns3::WifiTxParameters::AddMpdu(), ns3::WifiMacHeader::GetAddr1(), ns3::WifiMacHeader::GetAddr2(), ns3::CtrlTriggerHeader::GetCsRequired(), ns3::WifiMacHeader::GetDuration(), ns3::WifiMacQueueItem::GetHeader(), ns3::WifiTxParameters::GetSizeIfAddMpdu(), ns3::CtrlTriggerHeader::GetUlLength(), ns3::CtrlTriggerHeader::IsBasic(), ns3::CtrlTriggerHeader::IsBsrp(), ns3::WifiTxParameters::m_acknowledgment, ns3::WifiTxParameters::m_protection, ns3::WifiTxParameters::m_txVector, ns3::Now(), NS_ASSERT, NS_LOG_DEBUG, NS_LOG_FUNCTION, ns3::WifiMacHeader::SetAddr1(), ns3::WifiMacHeader::SetAddr2(), ns3::WifiMacHeader::SetAddr3(), ns3::WifiMacHeader::SetDsNotFrom(), ns3::WifiMacHeader::SetDsTo(), ns3::WifiMacHeader::SetDuration(), ns3::WifiMacHeader::SetQosEosp(), ns3::WifiMacHeader::SetQosTid(), ns3::WifiMacHeader::SetSequenceNumber(), ns3::WifiMacHeader::SetType(), and ns3::WIFI_MAC_QOSDATA_NULL.
Here is the call graph for this function:| void ns3::HeFrameExchangeManager::SetMultiUserScheduler | ( | const Ptr< MultiUserScheduler > | muScheduler | ) |
Set the Multi-user Scheduler associated with this Frame Exchange Manager.
| muScheduler | the Multi-user Scheduler associated with this Frame Exchange Manager |
Definition at line 98 of file he-frame-exchange-manager.cc.
References m_apMac, ns3::FrameExchangeManager::m_mac, m_muScheduler, NS_ABORT_MSG_IF, and NS_ASSERT.
|
virtual |
Set the UL Target RSSI subfield of every User Info fields of the given Trigger Frame to the most recent RSSI observed from the corresponding station.
| trigger | the given Trigger Frame |
Definition at line 1020 of file he-frame-exchange-manager.cc.
References NS_ASSERT, NS_LOG_FUNCTION, and ns3::CtrlTriggerHeader::SetApTxPower().
Here is the call graph for this function:
|
overridevirtual |
Set the MAC layer to use.
| mac | the MAC layer to use |
Reimplemented from ns3::FrameExchangeManager.
Definition at line 77 of file he-frame-exchange-manager.cc.
References m_apMac, m_staMac, third::mac, and ns3::HtFrameExchangeManager::SetWifiMac().
Here is the call graph for this function:
|
overridevirtual |
Start a frame exchange (including protection frames and acknowledgment frames as needed) that fits within the given availableTime (if different than Time::Min()).
| edca | the EDCAF which has been granted the opportunity to transmit |
| availableTime | the amount of time allowed for the frame exchange. Pass Time::Min() in case the TXOP limit is null |
| initialFrame | true if the frame being transmitted is the initial frame of the TXOP. This is used to determine whether the TXOP limit can be exceeded |
Reimplemented from ns3::QosFrameExchangeManager.
Definition at line 109 of file he-frame-exchange-manager.cc.
References ns3::MultiUserScheduler::DL_MU_TX, ns3::QosTxop::GetBaAgreementEstablished(), ns3::QosTxop::GetBaManager(), ns3::VhtFrameExchangeManager::GetWifiPsdu(), m_muScheduler, NS_ASSERT, NS_LOG_DEBUG, NS_LOG_FUNCTION, ns3::QosTxop::PeekNextMpdu(), SendPsduMapWithProtection(), ns3::HtFrameExchangeManager::StartFrameExchange(), SU_STA_ID, ns3::MultiUserScheduler::SU_TX, and ns3::MultiUserScheduler::UL_MU_TX.
Here is the call graph for this function:
|
protectedvirtual |
Take the necessary actions after that some TB PPDUs are missing in response to Trigger Frame.
This method must not be called if all the expected TB PPDUs were received.
| psduMap | a pointer to PSDU map transmitted in a DL MU PPDU |
| staMissedTbPpduFrom | set of stations we missed a TB PPDU from |
| nSolicitedStations | the number of stations solicited to send a TB PPDU |
Definition at line 841 of file he-frame-exchange-manager.cc.
References NS_ASSERT, NS_LOG_FUNCTION, and SU_STA_ID.
MAC pointer (null if not an AP)
Definition at line 201 of file he-frame-exchange-manager.h.
Referenced by DoDispose(), SendPsduMap(), SetMultiUserScheduler(), and SetWifiMac().
|
private |
Sending a Multi-STA BlockAck event.
Definition at line 223 of file he-frame-exchange-manager.h.
Referenced by DoDispose().
|
private |
Multi-user Scheduler (HE APs only)
Definition at line 220 of file he-frame-exchange-manager.h.
Referenced by DoDispose(), SetMultiUserScheduler(), and StartFrameExchange().
|
private |
Tag to attach to Multi-STA BlockAck frames.
Definition at line 224 of file he-frame-exchange-manager.h.
|
private |
the A-MPDU being transmitted
Definition at line 218 of file he-frame-exchange-manager.h.
Referenced by DoDispose(), SendPsduMap(), and SendPsduMapWithProtection().
|
private |
set of stations expected to send a TB PPDU
Definition at line 222 of file he-frame-exchange-manager.h.
Referenced by SendPsduMap().
|
protected |
MAC pointer (null if not a STA)
Definition at line 202 of file he-frame-exchange-manager.h.
Referenced by DoDispose(), and SetWifiMac().
|
private |
Trigger Frame being sent.
Definition at line 221 of file he-frame-exchange-manager.h.
Referenced by SendMpduFromBaManager(), and SendPsduMap().
|
private |
True if the received A-MPDU contains an MU-BAR.
Definition at line 225 of file he-frame-exchange-manager.h.
|
private |
the TX parameters for the current PPDU
Definition at line 219 of file he-frame-exchange-manager.h.
Referenced by DoDispose(), SendPsduMap(), and SendPsduMapWithProtection().