A Discrete-Event Network Simulator
API
ns3::InetTopologyReader Class Reference

Topology file reader (Inet-format type). More...

#include "inet-topology-reader.h"

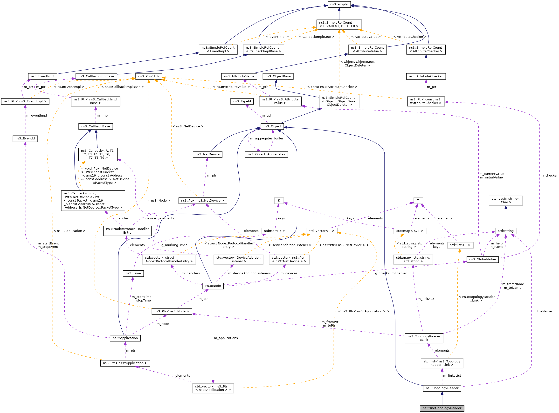
+ Inheritance diagram for ns3::InetTopologyReader:
+ Collaboration diagram for ns3::InetTopologyReader:

Public Member Functions

 InetTopologyReader ()
 
virtual ~InetTopologyReader ()
 
virtual NodeContainer Read (void)
 Main topology reading function. More...
 
- Public Member Functions inherited from ns3::TopologyReader
 TopologyReader ()
 
virtual ~TopologyReader ()
 
void AddLink (Link link)
 Adds a link to the topology. More...
 
std::string GetFileName (void) const
 Returns the input file name. More...
 
ConstLinksIterator LinksBegin (void) const
 Returns an iterator to the the first link in this block. More...
 
bool LinksEmpty (void) const
 Checks if the block contains any links. More...
 
ConstLinksIterator LinksEnd (void) const
 Returns an iterator to the the last link in this block. More...
 
int LinksSize (void) const
 Returns the number of links in this block. More...
 
void SetFileName (const std::string &fileName)
 Sets the input file name. More...
 
- Public Member Functions inherited from ns3::Object
 Object ()
 Constructor. More...
 
virtual ~Object ()
 Destructor. More...
 
void AggregateObject (Ptr< Object > other)
 Aggregate two Objects together. More...
 
void Dispose (void)
 Dispose of this Object. More...
 
AggregateIterator GetAggregateIterator (void) const
 Get an iterator to the Objects aggregated to this one. More...
 
virtual TypeId GetInstanceTypeId (void) const
 Get the most derived TypeId for this Object. More...
 
template<>
Ptr< ObjectGetObject () const
 Specialization of () for objects of type ns3::Object. More...
 
template<typename T >
Ptr< T > GetObject (TypeId tid) const
 Get a pointer to the requested aggregated Object by TypeId. More...
 
template<>
Ptr< ObjectGetObject (TypeId tid) const
 Specialization of (TypeId tid) for objects of type ns3::Object. More...
 
template<typename T >
Ptr< T > GetObject (void) const
 Get a pointer to the requested aggregated Object. More...
 
void Initialize (void)
 Invoke DoInitialize on all Objects aggregated to this one. More...
 
bool IsInitialized (void) const
 Check if the object has been initialized. More...
 
- Public Member Functions inherited from ns3::SimpleRefCount< Object, ObjectBase, ObjectDeleter >
 SimpleRefCount ()
 Default constructor. More...
 
 SimpleRefCount (const SimpleRefCount &o)
 Copy constructor. More...
 
uint32_t GetReferenceCount (void) const
 Get the reference count of the object. More...
 
SimpleRefCountoperator= (const SimpleRefCount &o)
 Assignment operator. More...
 
void Ref (void) const
 Increment the reference count. More...
 
void Unref (void) const
 Decrement the reference count. More...
 
- Public Member Functions inherited from ns3::ObjectBase
virtual ~ObjectBase ()
 Virtual destructor. More...
 
void GetAttribute (std::string name, AttributeValue &value) const
 Get the value of an attribute, raising fatal errors if unsuccessful. More...
 
bool GetAttributeFailSafe (std::string name, AttributeValue &value) const
 Get the value of an attribute without raising erros. More...
 
void SetAttribute (std::string name, const AttributeValue &value)
 Set a single attribute, raising fatal errors if unsuccessful. More...
 
bool SetAttributeFailSafe (std::string name, const AttributeValue &value)
 Set a single attribute without raising errors. More...
 
bool TraceConnect (std::string name, std::string context, const CallbackBase &cb)
 Connect a TraceSource to a Callback with a context. More...
 
bool TraceConnectWithoutContext (std::string name, const CallbackBase &cb)
 Connect a TraceSource to a Callback without a context. More...
 
bool TraceDisconnect (std::string name, std::string context, const CallbackBase &cb)
 Disconnect from a TraceSource a Callback previously connected with a context. More...
 
bool TraceDisconnectWithoutContext (std::string name, const CallbackBase &cb)
 Disconnect from a TraceSource a Callback previously connected without a context. More...
 

Static Public Member Functions

static TypeId GetTypeId (void)
 Get the type ID. More...
 
- Static Public Member Functions inherited from ns3::TopologyReader
static TypeId GetTypeId (void)
 Get the type ID. More...
 
- Static Public Member Functions inherited from ns3::Object
static TypeId GetTypeId (void)
 Register this type. More...
 
- Static Public Member Functions inherited from ns3::ObjectBase
static TypeId GetTypeId (void)
 Get the type ID. More...
 

Private Member Functions

 InetTopologyReader (const InetTopologyReader &)
 Copy constructor. More...
 
InetTopologyReaderoperator= (const InetTopologyReader &)
 Copy constructor. More...
 

Additional Inherited Members

- Public Types inherited from ns3::TopologyReader
typedef std::list< Link >::const_iterator ConstLinksIterator
 Constant iterator to the list of the links. More...
 
- Protected Member Functions inherited from ns3::Object
 Object (const Object &o)
 Copy an Object. More...
 
virtual void DoDispose (void)
 Destructor implementation. More...
 
virtual void DoInitialize (void)
 Initialize() implementation. More...
 
virtual void NotifyNewAggregate (void)
 Notify all Objects aggregated to this one of a new Object being aggregated. More...
 
- Protected Member Functions inherited from ns3::ObjectBase
void ConstructSelf (const AttributeConstructionList &attributes)
 Complete construction of ObjectBase; invoked by derived classes. More...
 
virtual void NotifyConstructionCompleted (void)
 Notifier called once the ObjectBase is fully constructed. More...
 

Detailed Description

Topology file reader (Inet-format type).

Introspection did not find any typical Config paths.

This class takes an input file in Inet format and extracts all the information needed to build the topology (i.e.number of nodes, links and links structure). It have been tested with Inet 3.0 http://topology.eecs.umich.edu/inet/

It might set a link attribute named "Weight", corresponding to the euclidean distance between two nodes, the nodes being randomly positioned.


No Attributes are defined for this type.
No TraceSources are defined for this type.
Size of this type is 88 bytes (on a 64-bit architecture).

Definition at line 52 of file inet-topology-reader.h.

Constructor & Destructor Documentation

◆ InetTopologyReader() [1/2]

ns3::InetTopologyReader::InetTopologyReader ( )

Definition at line 53 of file inet-topology-reader.cc.

References NS_LOG_FUNCTION.

◆ ~InetTopologyReader()

ns3::InetTopologyReader::~InetTopologyReader ( )
virtual

Definition at line 58 of file inet-topology-reader.cc.

References NS_LOG_FUNCTION.

◆ InetTopologyReader() [2/2]

ns3::InetTopologyReader::InetTopologyReader ( const InetTopologyReader )
private

Copy constructor.

Defined and unimplemented to avoid misuse.

Member Function Documentation

◆ GetTypeId()

TypeId ns3::InetTopologyReader::GetTypeId ( void  )
static

Get the type ID.

Returns
the object TypeId.

Definition at line 43 of file inet-topology-reader.cc.

References ns3::TypeId::SetParent().

+ Here is the call graph for this function:

◆ operator=()

InetTopologyReader& ns3::InetTopologyReader::operator= ( const InetTopologyReader )
private

Copy constructor.

Defined and unimplemented to avoid misuse.

Returns

◆ Read()

NodeContainer ns3::InetTopologyReader::Read ( void  )
virtual

Main topology reading function.

This method opens an input stream and reads the Inet-format file. From the first line it takes the total number of nodes and links. Then discards a number of rows equals to total nodes (containing useless geographical information). Then reads until the end of the file (total links number rows) and saves the structure of every single link in the topology.

Returns
The container of the nodes created (or empty container if there was an error)

Implements ns3::TopologyReader.

Definition at line 64 of file inet-topology-reader.cc.

References ns3::TopologyReader::AddLink(), ns3::TopologyReader::GetFileName(), first::nodes, NS_LOG_INFO, NS_LOG_WARN, and ns3::TopologyReader::Link::SetAttribute().

+ Here is the call graph for this function:

The documentation for this class was generated from the following files: