Less trivial test of OLSR Topology Control message generation. More...
#include "tc-regression-test.h"
Inheritance diagram for ns3::olsr::TcRegressionTest:
Collaboration diagram for ns3::olsr::TcRegressionTest:Public Member Functions | |
| TcRegressionTest () | |
| ~TcRegressionTest () | |
Public Member Functions inherited from ns3::TestCase | |
| virtual | ~TestCase () |
| Destructor. More... | |
| std::string | GetName (void) const |
Private Member Functions | |
| void | CreateNodes () |
| Create & configure test network. More... | |
| void | DoRun () |
| Implementation to actually run this TestCase. More... | |
| void | ReceivePktProbeA (Ptr< Socket > socket) |
| Receive raw data on node A. More... | |
| void | ReceivePktProbeB (Ptr< Socket > socket) |
| Receive raw data on node B. More... | |
| void | ReceivePktProbeC (Ptr< Socket > socket) |
| Receive raw data on node C. More... | |
Private Attributes | |
| uint8_t | m_countA |
| Packet counter on node A. More... | |
| uint8_t | m_countB |
| Packet counter on node B. More... | |
| uint8_t | m_countC |
| Packet counter on node C. More... | |
| Ptr< Ipv4RawSocketImpl > | m_rxSocketA |
| Receiving socket on node A. More... | |
| Ptr< Ipv4RawSocketImpl > | m_rxSocketB |
| Receiving socket on node B. More... | |
| Ptr< Ipv4RawSocketImpl > | m_rxSocketC |
| Receiving socket on node C. More... | |
| const Time | m_time |
| Total simulation time. More... | |
Additional Inherited Members | |
Public Types inherited from ns3::TestCase | |
| enum | TestDuration { QUICK = 1 , EXTENSIVE = 2 , TAKES_FOREVER = 3 } |
| How long the test takes to execute. More... | |
Protected Member Functions inherited from ns3::TestCase | |
| TestCase (std::string name) | |
| Constructor. More... | |
| void | AddTestCase (TestCase *testCase, TestDuration duration=QUICK) |
| Add an individual child TestCase to this test suite. More... | |
| TestCase * | GetParent () const |
| Get the parent of this TestCsse. More... | |
| bool | IsStatusFailure (void) const |
| Check if any tests failed. More... | |
| bool | IsStatusSuccess (void) const |
| Check if all tests passed. More... | |
| void | SetDataDir (std::string directory) |
| Set the data directory where reference trace files can be found. More... | |
| void | ReportTestFailure (std::string cond, std::string actual, std::string limit, std::string message, std::string file, int32_t line) |
| Log the failure of this TestCase. More... | |
| bool | MustAssertOnFailure (void) const |
| Check if this run should assert on failure. More... | |
| bool | MustContinueOnFailure (void) const |
| Check if this run should continue on failure. More... | |
| std::string | CreateDataDirFilename (std::string filename) |
| Construct the full path to a file in the data directory. More... | |
| std::string | CreateTempDirFilename (std::string filename) |
| Construct the full path to a file in a temporary directory. More... | |
Less trivial test of OLSR Topology Control message generation.
This test simulates 3 Wi-Fi stations with chain topology and runs OLSR without any extra traffic. It is expected that only second station will send TC messages.
Expected trace (20 seconds, note random b-cast jitter):
1 2 3
|<------|------>| HELLO (empty) src = 10.1.1.2
| |<------|------> HELLO (empty) src = 10.1.1.3
<------|------>| | HELLO (empty) src = 10.1.1.1
<------|------>| | HELLO (Link Type: Asymmetric, Neighbor: 10.1.1.2) src = 10.1.1.1
| |<------|------> HELLO (Link Type: Asymmetric, Neighbor: 10.1.1.2) src = 10.1.1.3
|<------|------>| HELLO (Link Type: Asymmetric, Neighbor: 10.1.1.3; Link Type: Asymmetric, Neighbor: 10.1.1.1) src = 10.1.1.2
|<------|------>| HELLO (Link Type: Asymmetric, Neighbor: 10.1.1.3; Link Type: Asymmetric, Neighbor: 10.1.1.1) src = 10.1.1.2
<------|------>| | HELLO (Link Type: Symmetric, Neighbor: 10.1.1.2) src = 10.1.1.1
| |<------|------> HELLO (Link Type: Symmetric, Neighbor: 10.1.1.2) src = 10.1.1.3
|<------|------>| HELLO (Link Type: Symmetric, Neighbor: 10.1.1.3; Link Type: Symmetric, Neighbor: 10.1.1.1) src = 10.1.1.2
<------|------>| | HELLO (Link Type: MPR Link, Neighbor: 10.1.1.2) src = 10.1.1.1
| |<------|------> HELLO (Link Type: MPR Link, Neighbor: 10.1.1.2) src = 10.1.1.3
|<------|------>| HELLO (Link Type: Symmetric, Neighbor: 10.1.1.3; Link Type: Symmetric, Neighbor: 10.1.1.1) src = 10.1.1.2
<------|------>| | HELLO (Link Type: MPR Link, Neighbor: 10.1.1.2) src = 10.1.1.1
| |<------|------> HELLO (Link Type: MPR Link, Neighbor: 10.1.1.2) src = 10.1.1.3
|<======|======>| TC (10.1.1.3; 10.1.1.1) + HELLO (Link Type: Symmetric, Neighbor: 10.1.1.3; Link Type: Symmetric, Neighbor: 10.1.1.1) src = 10.1.1.2
| |<------|------> HELLO (Link Type: MPR Link, Neighbor: 10.1.1.2) src = 10.1.1.3
<------|------>| | HELLO (Link Type: MPR Link, Neighbor: 10.1.1.2) src = 10.1.1.1
|<------|------>| HELLO (Link Type: Symmetric, Neighbor: 10.1.1.3; Link Type: Symmetric, Neighbor: 10.1.1.1) src = 10.1.1.2
<------|------>| | HELLO (Link Type: MPR Link, Neighbor: 10.1.1.2) src = 10.1.1.1
| |<------|------> HELLO (Link Type: MPR Link, Neighbor: 10.1.1.2) src = 10.1.1.3
<------|------>| | HELLO (Link Type: MPR Link, Neighbor: 10.1.1.2) src = 10.1.1.1
| |<------|------> HELLO (Link Type: MPR Link, Neighbor: 10.1.1.2) src = 10.1.1.3
|<------|------>| HELLO (Link Type: Symmetric, Neighbor: 10.1.1.3; Link Type: Symmetric, Neighbor: 10.1.1.1) src = 10.1.1.2
|<======|======>| TC (10.1.1.3; 10.1.1.1) src = 10.1.1.2
| |<------|------> HELLO (Link Type: MPR Link, Neighbor: 10.1.1.2) src = 10.1.1.3
<------|------>| | HELLO (Link Type: MPR Link, Neighbor: 10.1.1.2) src = 10.1.1.1
|<------|------>| HELLO (Link Type: Symmetric, Neighbor: 10.1.1.3; Link Type: Symmetric, Neighbor: 10.1.1.1) src = 10.1.1.2
<------|------>| | HELLO (Link Type: MPR Link, Neighbor: 10.1.1.2) src = 10.1.1.1
| |<------|------> HELLO (Link Type: MPR Link, Neighbor: 10.1.1.2) src = 10.1.1.3
|<------|------>| HELLO (Link Type: Symmetric, Neighbor: 10.1.1.3; Link Type: Symmetric, Neighbor: 10.1.1.1) src = 10.1.1.2
Definition at line 77 of file tc-regression-test.h.
| ns3::olsr::TcRegressionTest::TcRegressionTest | ( | ) |
Definition at line 44 of file tc-regression-test.cc.
| ns3::olsr::TcRegressionTest::~TcRegressionTest | ( | ) |
Definition at line 51 of file tc-regression-test.cc.
|
private |
Create & configure test network.
Definition at line 72 of file tc-regression-test.cc.
References ns3::Ipv4AddressHelper::Assign(), ns3::NodeContainer::Create(), ns3::NetDeviceContainer::Get(), ns3::NodeContainer::Get(), ns3::Object::GetObject(), ns3::SimpleNetDeviceHelper::Install(), ns3::InternetStackHelper::Install(), m_rxSocketA, m_rxSocketB, m_rxSocketC, ns3::MakeCallback(), NS_TEST_EXPECT_MSG_EQ, ns3::UdpL4Protocol::PROT_NUMBER, ReceivePktProbeA(), ReceivePktProbeB(), ReceivePktProbeC(), ns3::Ipv4AddressHelper::SetBase(), ns3::SimpleNetDeviceHelper::SetChannelAttribute(), ns3::SimpleNetDeviceHelper::SetDeviceAttribute(), ns3::Ipv4RawSocketImpl::SetProtocol(), ns3::Socket::SetRecvCallback(), and ns3::InternetStackHelper::SetRoutingHelper().
Referenced by DoRun().
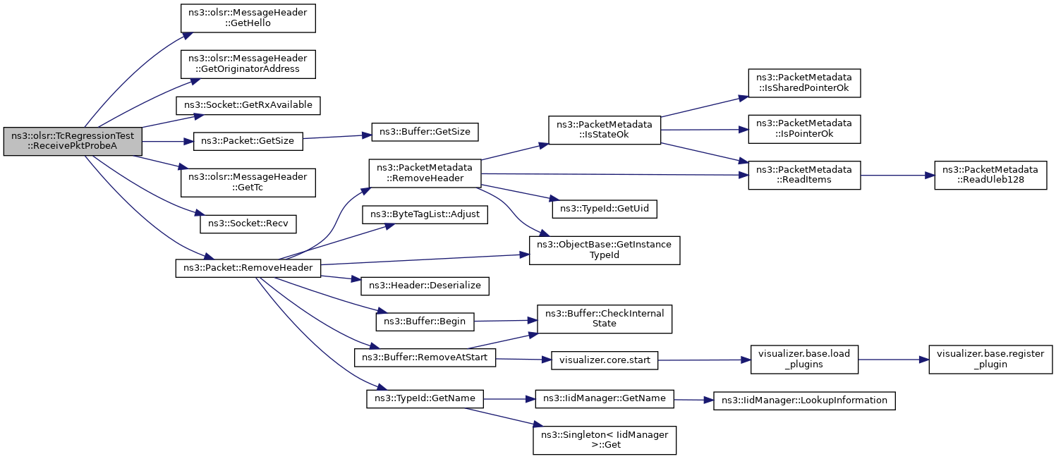
Here is the call graph for this function:
Here is the caller graph for this function:
|
privatevirtual |
Implementation to actually run this TestCase.
Subclasses should override this method to conduct their tests.
Implements ns3::TestCase.
Definition at line 56 of file tc-regression-test.cc.
References CreateNodes(), ns3::Simulator::Destroy(), m_rxSocketA, m_rxSocketB, m_rxSocketC, m_time, ns3::Simulator::Run(), ns3::RngSeedManager::SetRun(), ns3::RngSeedManager::SetSeed(), and ns3::Simulator::Stop().
Here is the call graph for this function:Receive raw data on node A.
| socket | receiving socket |
Definition at line 123 of file tc-regression-test.cc.
References ns3::olsr::MessageHeader::GetHello(), ns3::olsr::MessageHeader::GetOriginatorAddress(), ns3::Socket::GetRxAvailable(), ns3::Packet::GetSize(), ns3::olsr::MessageHeader::GetTc(), ns3::olsr::MessageHeader::Hello::linkMessages, m_countA, max, ns3::olsr::MessageHeader::Tc::neighborAddresses, NS_ASSERT, NS_TEST_EXPECT_MSG_EQ, ns3::Socket::Recv(), and ns3::Packet::RemoveHeader().
Referenced by CreateNodes().
Here is the call graph for this function:
Here is the caller graph for this function:Receive raw data on node B.
| socket | receiving socket |
Definition at line 190 of file tc-regression-test.cc.
References ns3::olsr::MessageHeader::GetHello(), ns3::olsr::MessageHeader::GetOriginatorAddress(), ns3::Socket::GetRxAvailable(), ns3::Packet::GetSize(), ns3::olsr::MessageHeader::Hello::linkMessages, m_countB, m_countC, max, NS_ASSERT, NS_TEST_EXPECT_MSG_EQ, ns3::Socket::Recv(), and ns3::Packet::RemoveHeader().
Referenced by CreateNodes().
Here is the call graph for this function:
Here is the caller graph for this function:Receive raw data on node C.
| socket | receiving socket |
Definition at line 246 of file tc-regression-test.cc.
References ns3::olsr::MessageHeader::GetHello(), ns3::olsr::MessageHeader::GetOriginatorAddress(), ns3::Socket::GetRxAvailable(), ns3::Packet::GetSize(), ns3::olsr::MessageHeader::GetTc(), ns3::olsr::MessageHeader::Hello::linkMessages, m_countC, max, ns3::olsr::MessageHeader::Tc::neighborAddresses, NS_ASSERT, NS_TEST_EXPECT_MSG_EQ, ns3::Socket::Recv(), and ns3::Packet::RemoveHeader().
Referenced by CreateNodes().
Here is the call graph for this function:
Here is the caller graph for this function:
|
private |
Packet counter on node A.
Definition at line 95 of file tc-regression-test.h.
Referenced by ReceivePktProbeA().
|
private |
Packet counter on node B.
Definition at line 105 of file tc-regression-test.h.
Referenced by ReceivePktProbeB().
|
private |
Packet counter on node C.
Definition at line 115 of file tc-regression-test.h.
Referenced by ReceivePktProbeB(), and ReceivePktProbeC().
|
private |
Receiving socket on node A.
Definition at line 97 of file tc-regression-test.h.
Referenced by CreateNodes(), and DoRun().
|
private |
Receiving socket on node B.
Definition at line 107 of file tc-regression-test.h.
Referenced by CreateNodes(), and DoRun().
|
private |
Receiving socket on node C.
Definition at line 117 of file tc-regression-test.h.
Referenced by CreateNodes(), and DoRun().
|
private |